作者:litianc
时间:2026年3月2日
阅读时长:10分钟
前言
做过 AI 应用的同学大概都有过类似的经历:团队里好几个人共用一批模型账号,高峰期互相挤占、请求被拒,谁也不知道是谁的锅。尤其在多租户环境下,你不仅要管”同一时刻能跑多少请求”,还要管”同一个账号上挂了多少活跃会话”——这两个问题听着像一回事,实际上是两套完全不同的机制。
正好,我们采用一套模型聚合管理工具来统一管理多个 AI 模型账号的并发和会话。跑了一段时间都挺稳定,直到最近使用 OpenClaw 调用模型时出现了问题:管理页面上某个账号的”并发数”一直在涨,最后触达上限,新请求全被拒了。但奇怪的是,另一个客户端(Claude Code)走同样的通道却始终显示 1。
我的第一反应是:这不对,并发槽位是秒级释放的,不可能累加到 5 分钟后才回落。直觉告诉我,页面上显示的压根就不是我以为的那个”并发数”。
为了搞清楚,我把这套网关系统的并发控制代码从头到尾过了一遍。结论先放这儿:页面显示的根本不是并发槽位(Concurrency Slot),而是会话数(Session Count)。这是两套完全独立的机制。
一、背景:并发控制的两种粒度
在聊具体实现之前,先理清一个概念——并发控制在 API 网关里通常有两种粒度:
请求级并发(Concurrency Slot):每个 HTTP 请求占一个槽位,请求结束即释放。粒度细、生命周期短(秒级),解决的是”同一时刻最多能跑多少请求”的问题。
会话级限制(Session Limit):按会话(Session)计数,一个会话可能包含多轮请求。生命周期长(分钟级),靠空闲超时过期,解决的是”一个账号上最多能挂多少个活跃用户”的问题。
这两种机制用的是不同的 Redis Key、不同的计数方式、不同的释放策略。但在管理页面上,它们的数字长得一模一样——这就是坑的起点。
二、并发槽位机制详解
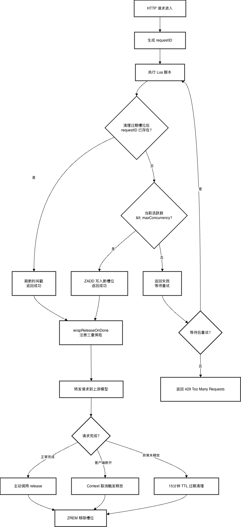
核心设计
我们的网关系统用 Redis Sorted Set(ZSET)来管理并发槽位。思路很简洁:每个 HTTP 请求进来时,服务端生成一个唯一的 requestID,通过 ZADD 写入 Redis;请求结束后用 ZREM 移除。ZSET 的 score 存时间戳,配合 ZREMRANGEBYSCORE 实现 15 分钟的 TTL 兜底清理。
一条并发 = 一个完整的 API 调用生命周期,不按 token 数、消息数或连接数计算。requestID 的格式是 r{进程随机前缀}-{原子递增计数器的base36},服务端生成,客户端完全无感知。
Lua 脚本:原子获取槽位
获取槽位的核心是一段 Lua 脚本,保证了整个”清理-检查-写入”操作的原子性:
-- 1. 先清理过期的僵尸槽位
ZREMRANGEBYSCORE key '-inf' (now - TTL)
-- 2. 支持重试:同一 requestID 只刷新时间戳,不重复计数
local exists = ZSCORE(key, requestID)
if exists then
ZADD(key, now, requestID)
return 1
end
-- 3. 检查容量,有空位就占
local count = ZCARD(key)
if count < maxConcurrency then
ZADD(key, now, requestID)
return 1
end
return 0 -- 已满,拒绝
这段脚本有两个我觉得设计得挺巧的地方。一是先清理过期再检查容量,确保不会因为僵尸槽位导致误拒。二是用 ZSCORE 检查 requestID 是否已存在,同一请求重试时只刷新时间戳——对上层重试逻辑非常友好。
释放机制:三重保险
槽位释放是整套机制里最关键的环节。你想,如果获取了槽位但没释放,那就是槽位泄漏,积累多了直接把账号的并发额度耗干。所以网关系统设计了三层保障:
func wrapReleaseOnDone(ctx context.Context, releaseFunc func()) func() {
var once sync.Once
release := func() {
once.Do(func() { releaseFunc() })
}
stop = context.AfterFunc(ctx, release) // ctx 取消时自动释放
return release
}
- 正常路径:业务代码主动调用
release() - Context 取消兜底:
context.AfterFunc注册回调,客户端断开连接时自动释放 - TTL 过期兜底:如果以上都失败(比如进程崩了),15 分钟后
ZREMRANGEBYSCORE自动清理
sync.Once 保证无论哪条路径先触发,释放逻辑只执行一次,不会重复调 ZREM。
另外还有一个细节值得一提:用户级槽位用 defer 释放(因为贯穿整个请求生命周期),而账号级槽位在循环里手动调用(因为重试时可能切换账号,需要先释放上一个)。这种区分是合理的——defer 虽然安全,但在需要提前释放的场景里反而会延迟释放。
槽位生命周期流程图

三、排查实录:一个数字引发的追查
现象
故事的起点很简单。有同事反馈说某个模型账号的请求总是失败,打开管理页面一看——”并发数”显示 5/5,满了。但实际上当时没有任何活跃的请求在跑。
更蹊跷的是,我用另一个客户端(Claude Code)连同一个账号试了下,页面上始终显示 1,怎么请求都不涨。而出问题的客户端(OpenClaw)每发一次请求就 +1,停下来之后要等大概 5 分钟才慢慢回落。
第一个假设:槽位泄漏
我最先怀疑的是并发槽位没正常释放。毕竟 5 分钟不回落,看着确实像是泄漏了。于是我去查了释放逻辑——上面分析过的三重保险机制。从代码上看,正常路径有 release(),异常路径有 context.AfterFunc,最差还有 15 分钟 TTL。
但等等,回落时间是 5 分钟左右,不是 15 分钟。如果是 TTL 兜底清理,应该要等更久。所以这不像是并发槽位的 TTL 在起作用,而是另一个有自己超时时间的机制。
槽位泄漏的假设基本可以排除了。
第二个假设:两套计数机制
既然不是槽位泄漏,那页面上显示的”并发数”到底是什么?我去翻了前端代码和后端接口,发现一个关键线索:页面查询的 Redis Key 不是 concurrency:account:{id},而是 session_limit:account:{id}。
名字叫”并发数”,实际读的是”会话数”。(这命名,属实有点坑人。)
顺着 session_limit 这条线索继续挖,我找到了一套完全独立的会话限制机制:
| 并发槽位 | 会话限制 | |
|---|---|---|
| Redis Key | concurrency:account:{id} |
session_limit:account:{id} |
| ZSET 成员 | requestID(每次请求唯一) |
sessionHash(同一会话固定) |
| 生命周期 | 请求开始 → 请求结束(秒级) | 首次注册 → 空闲超时过期(分钟级) |
| 释放方式 | ZREM 主动释放 |
无主动释放,靠空闲超时自动过期 |
两套机制各管各的,但在管理页面上共享了同一个”并发数”的标签。这就解释了为什么回落时间是 5 分钟——那是会话的空闲超时时间,不是并发槽位的 TTL。
找到根因
接下来的问题就是:为什么 Claude Code 始终显示 1,而我们的 OpenClaw 会不断累加?
sessionHash 的生成逻辑依赖请求体中的 metadata.user_id 字段。这个字段的格式是 user_{hex}_account__session_{uuid},网关会从中提取 session UUID 来计算哈希。
- Claude Code:每次请求都带
metadata.user_id,其中包含固定的 session UUID。所以sessionHash始终相同,RegisterSession发现已存在就只刷新时间戳——永远是 1 个会话。 - OpenClaw:通过 SDK 调用同一个接口,但不带
metadata.user_id(或者格式不符合预期)。结果每次请求生成的sessionHash都不一样,每次都被当成新会话注册,不断累加。
真相大白。问题不在并发槽位,不在释放机制,而在于不同客户端的会话标识行为差异。
四、根因与修复
问题本质
总结一下根因:网关系统的会话限制机制依赖客户端在请求体中传递 metadata.user_id 来生成稳定的 sessionHash。某些客户端(如 Claude Code)天然会带这个字段,而 OpenClaw 通过通用 SDK 调用时并没有传递——导致每次请求都被识别为新会话。
两个修复方案
方案 A:客户端侧适配
让 OpenClaw 在请求体的 metadata.user_id 中带上固定的 session UUID。改动量小,但需要客户端配合修改。
方案 B:网关侧兼容
在网关系统侧,对没有 metadata.user_id 的请求,用其他标识(如 API Key ID + 客户端 IP)生成稳定的 sessionHash。对客户端透明,但需要改网关代码。
最终选择与验证
考虑到我们对 OpenClaw 的代码有完全的控制权,最终选了方案 A。改动确实很小——在 SDK 调用时构造一个固定格式的 metadata.user_id,把 OpenClaw 的用户 ID 和一个稳定的 session 标识拼进去就行。
改完之后做了一轮验证:
- 单客户端测试:用修改后的 OpenClaw 连续发送 20 次请求,管理页面始终显示 1 个会话。之前同样的操作会累加到 20。
- 多客户端并行:同时用 Claude Code 和修改后的 OpenClaw 访问同一个账号,页面显示 2 个会话(各一个),符合预期。
- 空闲超时验证:停止请求后等待 5 分钟,会话数自动回落到 0,TTL 机制正常工作。
- 并发槽位不受影响:并发槽位的获取释放逻辑没有任何变化,高并发场景下表现和之前一致。
问题解决。整个修复从定位到上线大概花了半天,其中大部分时间其实花在了理解那两套机制的区别上。
五、总结
这次排查的收获不只是修了一个 bug,更重要的是理清了网关系统并发控制的整套设计。几个值得借鉴的点:
- Lua 脚本保证原子性:获取槽位的”清理-检查-写入”三步操作放在一个 Lua 脚本里执行,避免了分布式环境下的竞态条件。这个模式在 Redis 限流场景里非常通用。
- 三重释放保险:正常释放 + Context 兜底 + TTL 过期,层层递进,确保不会有槽位泄漏。做过 Go 服务的同学应该知道,资源泄漏是最难排查的问题之一,多一层保险总没错。
- requestID 的幂等设计:同一 requestID 重试不重复计数,对上层重试逻辑非常友好。
- 并发槽位与会话限制分离:两套机制各管各的,粒度不同、生命周期不同。设计上是解耦的,但在运维可观测性上要注意区分——标签一旦混淆,排查方向就全歪了。
回过头来看,这类问题的排查思路始终是一样的:先确认你看到的指标到底是什么,再去找对应的代码路径。页面上写着”并发数”,实际跑的是会话计数逻辑——名字骗了我,代码不会骗人。
后续打算把管理页面的显示也优化一下,把”并发数”和”会话数”拆成两个独立指标,避免下一个接手的人再掉进同样的坑里。

